G
N
I
D
A
O
L
Skip to content
Program Studi Rekayasa Instrumentasi dan Otomasi
Universitas Pattimura
Beranda
Tentang
Profil
Sejarah
Visi, Misi, dan Tujuan
Struktur Organisasi
Pimpinan Program Studi
Kerjasama
Fasilitas
Penjaminan Mutu
Akreditasi dan Sertifikasi
Assesment Report
Profil Lulusan
Survey Kepuasan
Pendidikan
Akademik
Peraturan Akademik
Kalender Akademik
Kurikulum
Capaian Pembelajaran Lulusan
Mata Kuliah
RPS
Tenaga Kependidikan
Penerimaan Mahasiswa Baru
Biaya Pendidikan
Kemahasiswaan
Tentang Mahasiswa
Prestasi
Beasiswa
Prospek Kerja
Riset & Inovasi
Penelitian
Penelitian Dosen
Riset dan Publikasi
Pengabdian Masyarakat
Hak Kekayaan Intelektual
ID
EN
ID
Home
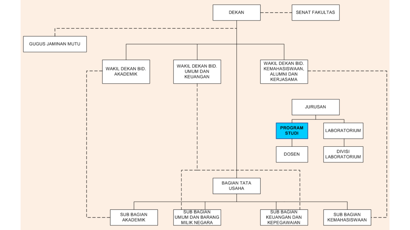
Struktur Organisasi
Struktur Organisasi
Facebook
Twitter
WhatsApp
Pinterest
News
Agenda
Unduh
Gambar
Tenaga Pendidik
Pengumuman
Prestasi Mahasiswa
Video